Proces: Bestellingen
[Purchase: Bestellingen]
Het bestelproces bestaat uit de volgende stappen:
Niet alle stappen zijn verplicht. In de inkoopinstellingen kan gedefiniëeerd zijn dat bestellingen gefiatteerd en/of bevestigd moeten worden. U kunt bestellingen ook verwijderen. Dat kan in hetzelfde pad als waarin u de bestellingen aanmaakt of in de aparte functie voor het verwijderen van bestellingen.
Procedure
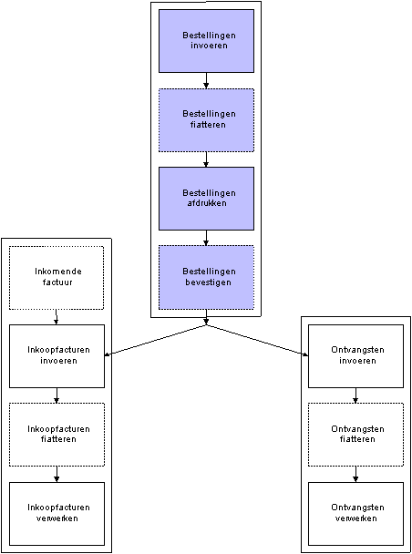
Stroomdiagram

Bestellingen invoeren
Als u goederen of diensten wilt afnemen bij een van uw crediteuren, dient u een bestelling in te voeren en deze naar uw crediteur te sturen. Deze paragraaf beschrijft hoe u bestellingen kunt invoeren. Uw bestelling voert u in met de functie [Purchase: Processen, Bestellingen, Invoeren bestellingen]. In dit menupad kunt u ook bestellingen corrigeren, wijzigen of verwijderen.
Bestellingen genereren
Als er verkooporders zijn aangemaakt waarbij de artikelen in backorder geplaatst zijn kunt u bestellingen genereren om deze artikelen in te kopen via de functie [Purchase: Processen, Bestellingen, Bestellingen genereren].
Bestellingen fiatteren
In de meeste bedrijven zal de werknemer die de bestellingen invoert niet degene zijn die bevoegd is om goederen te bestellen. Daarom kan het handig zijn om gebruik te maken van het fiatteren van bestellingen. Deze stap komt na het invoeren van de bestelling. U kunt in de inkoopinstellingen aangeven of u gebruik wilt maken van fiattering. U kunt bestellingen fiatteren in [Purchase: Management, Fiatteren, Bestellingen fiatteren].
Bestellingen afdrukken
Nadat u de bestelling ingevoerd en, als u daar van gebruik maakt, gefiatteerd heeft, kan deze afgedrukt worden in [Purchase: Processen, Bestellingen, Afdrukken bestellingen]. U kunt eerst een proefafdruk maken, om te kijken hoe de bestelling er op papier uit gaat zien. Nadat de bestelling definitief is afgedrukt, krijgt hij de status 'Geplaatst'. Als u geen gebruik maakt van bevestiging, wordt de bestelling automatisch verwerkt als hij definitief wordt afgedrukt.
Bestellingen bevestigen
U kunt met leveranciers afspreken dat ze u een bevestiging van de bestelling sturen. Deze bevestiging kunt u in uw inkoopadministratie registreren in [Purchase: Proces, Bestellingen, Bestellingen bevestigen]. Dat is een optionele stap in het proces.
- Als de bestelling bevestigd is, is deze definitief en wordt in de historie opgeslagen, met als status 'Bevestigd'.
- Als de bestelling door de leverancier niet wordt goedgekeurd, omdat er iets niet klopt, kunt u de bestelling terugsturen naar de "auteur". De bestelling dient dan gewijzigd te worden, eventueel gefiatteerd en vervolgens opnieuw afgedrukt en naar de leverancier gestuurd.
- Als de leverancier de bestelling afkeurt, kunt u deze verwerpen. De bestelling wordt dan met de status 'Verworpen' in de historie opgeslagen. U kunt deze bestelling niet meer oproepen.
Als u geen gebruik maakt van bevestiging, wordt de bestelling meteen nadat deze afgedrukt is, definitief en naar de historie gestuurd.
Bestellingen verwijderen
U kunt bestellingen verwijderen in [Purchase: Management, Verwijderen, Verwijderen bestellingen], als ze een van de volgende statussen hebben:
- Ingevoerd
- Terug naar auteur
- Opnieuw ingevoerd
Afdrukken historie
In [Purchase: Processen, Bestellingen, Historie afdrukken] kunt u een reeds definitef afgedrukte bestellingen opnieuw afdrukken (copy).
Exact Financials Enterprise >
Purchase > Purchase: Processen, Bestellingen
| Main Category: |
Support Product Know How |
Document Type: |
Online help main |
| Category: |
On-line help files |
Security level: |
All - 0 |
| Sub category: |
Details |
Document ID: |
25.721.807 |
| Assortment: |
Exact Financials
|
Date: |
22-07-2015 |
| Release: |
|
Attachment: |
|
| Disclaimer |