Purchase Manual - Inkoopfacturen
Inkoopfacturen
Inleiding
In dit hoofdstuk wordt beschreven hoe u inkoopfacturen kunt invoeren en verwerken in Exact Financials Enterprise - Purchase. Nadat u een bestelling heeft ingevoerd, zijn er drie mogelijkheden: 
- U ontvangt eerst de goederen en voert eerst de ontvangst in, voordat u de inkoopfactuur ontvangt en invoert.
- U ontvangt eerst de factuur en voert die in voordat u de goederen ontvangt en de ontvangst invoert.
- U ontvangt de factuur en maakt geen gebruik van het invoeren en verwerken van ontvangsten. 
Alle drie deze situaties zullen aan de orde komen. Als u gebruik maakt van de module Registreren inkomende facturen, kunnen deze facturen doorgevoerd worden naar Exact Financials Enterprise - Purchase. U kunt ervoor kiezen om gebruik te maken van fiattering van inkoopfacturen. Nadat de facturen eventueel gefiatteerd zijn, kunnen ze verwerkt worden. Nadat ook de ontvangst die bij de inkoopfactuur hoort, verwerkt is, worden deze twee documenten automatisch afgeletterd. Als u voor een geplaatste bestelling de factuur niet gaat betalen, omdat u bijvoorbeeld de goederen niet meer zult ontvangen, kunt u de bestelling en de factuur handmatig afletteren.
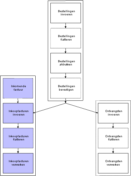
Onderstaand stroomdiagram geeft de stappen van het proces weer.
Procedure
Stroomdiagram

Inkoopfacturen invoeren
U kunt inkoopfacturen op twee manieren invoeren. Als u geen gebruik maakt van de module Registreren inkomende facturen, dient u bijna alle gegevens van de inkoopfactuur in te vullen. Als u deze module wel gebruikt, kunt u de factuur uit het register koppelen, waardoor een groot deel van de kopgegevens al standaard zijn ingevuld. U kunt gebruik maken van het register van inkomende facturen als u in de financiële instellingen in [Finance: Bestand, Administratie instellingen, Financiële instellingen] in het Finance menu 'Inkomende facturen via Exact Purchase' op het tabblad 'Inkoop' heeft aangekruist. U kunt inkoopfacturen invoeren in [Purchase: Processen, Inkoopfacturen, Inkoopfacturen invoeren].
Inkoopfacturen fiatteren
Als de werknemer die de inkoopfacturen invoert, niet bevoegd is om de inkoopfacturen te controleren, kunt u gebruik maken van fiattering. Deze stap komt na het invoeren van de inkoopfactuur. U kunt in de inkoopinstellingen aangeven of u gebruik wilt maken van fiattering. Zie Inkoopinstellingen. U kunt een inkoopfactuur fiatteren in [Purchase: Management, Fiatteren, Inkoopfacturen].
Inkoopfacturen verwerken
Nadat de inkoopfactuur is gefiatteerd, kunt u hem verwerken in [Purchase: Processen, Inkoopfacturen, Inkoopfacturen verwerken]. Bij het verwerken van de inkoopfacturen worden er boekingen in uw financiële administratie gemaakt. De inkoopfacturen worden tevens opgeslagen in de inkoopfactuurhistorie.
Inkoopfacturen verwijderen
U kunt inkoopfacturen verwijderen in [Purchase: Management, Verwijderen, Inkoopfacturen] als ze een van de volgende statussen hebben: 
- Ingevoerd
- Terug naar auteur
- Opnieuw ingevoerd 
Exact Financials Enterprise >  
Purchase > Inkoopfacturen
   
 
 
 
 
     
         
             | Main Category: | Support Product Know How | Document Type: | Online help main | 
         
             | Category: | On-line help files | Security  level: | All - 0 | 
         
             | Sub category: | Details | Document ID: | 25.725.913 | 
         
             | Assortment: | Exact Financials | Date: | 22-07-2015 | 
     | Release: |  | Attachment: |  | 
     | Disclaimer |