One moment please...
 
Exact Financials   
 

Sales Manual - Package introduction for Exact Sales: Sales orders

Sales orders

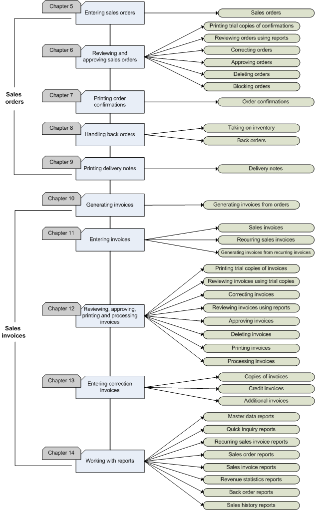
The description of the functionality of Exact Sales is based on logical steps in the process, which you can see in the flowchart. Below, you can find a summary of the different process steps involved in entering and processing sales orders.

  • Defining settings and creating master data.

    Start with defining the package settings for this administration. These settings determine which options are available and how different functionality can be used. The master data that is described in this chapter is essential for some settings. You should create the financial and logistic master data.

  • Enter sales orders

    Sales orders need to be entered manually in Exact Sales. You can also view and modify orders that you have already created.

  • Review and approve orders

    After you have entered the sales orders, you should review the sales orders to ensure that you have entered them correctly. You can review the sales orders by using trial prints of the order confirmations or using the available reports. When a mistake is found, it should be corrected before printing the final copies of the orders. For a better approach, Exact Sales offers you the possibility to approve the sales orders before printing the order confirmations. See [Sales settings].

  • Print order confirmations

    Order confirmations can be used by the customers to review the orders. When a debtor discovers a mistake, he can report it and you will be able to change the order before you ship the goods. In the sales settings, you can define whether you want to print order confirmations.

  • Handle backorders

    When there is insufficient stock to complete an order, you can place an item in backorder. When the goods are delivered, you can handle the backorders and supply the goods to the customers.

  • Print delivery notes 

    Information concerning the delivery of the goods is shown on the delivery note. The delivery note is sent together with the goods so that the customer can review whether he received the goods stated on the delivery note. When an order has been reviewed and approved, you will be able to print the delivery note.

Flowchart


Sales Manual > Contents > Package introduction for Exact Sales > Sales orders

 

     
 Main Category: Support Product Know How  Document Type: Support - On-line help
 Category: On-line help files  Security  level: All - 0
 Sub category: General  Document ID: 18.054.380
 Assortment:  Date: 05-02-2009
 Release:  Attachment:
 Disclaimer