One moment please...
 
E-WMS   
 

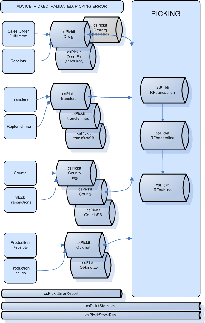
E-WMS database information: tables used for Control Center and ASP advice/picked lines

Introduction

This document shows the tables used, when using WMS ASP.

 

Description

These tables are used to show information in the Control Center, and for advice and picked lines on the ASP hand terminal.

Table csPickitErrorReport list all messages produced by Control Center reports (only last message by user and specific process step) and all messages produced by the RF services.
Table csPickitStatistics contains all actions done in the Control Centers and (limited) the actions performed on the hand terminals.
Table csPickitStockRes contains the WMS stock reservations (as a result of the transactions in other tables listed below).

 

 

 

     
 Main Category: Support Product Know How  Document Type: Support - On-line help
 Category: On-line help files  Security  level: All - 0
 Sub category: General  Document ID: 23.570.810
 Assortment:  Date: 08-01-2013
 Release:  Attachment:
 Disclaimer